通知公告
【获奖名单】2020年第六届中国人居环境设计学年奖获奖名单
2020-11-23 17:37  点击:9871
2020年第六届中国人居环境设计学年奖获奖名单
19城市设计
                             20建筑
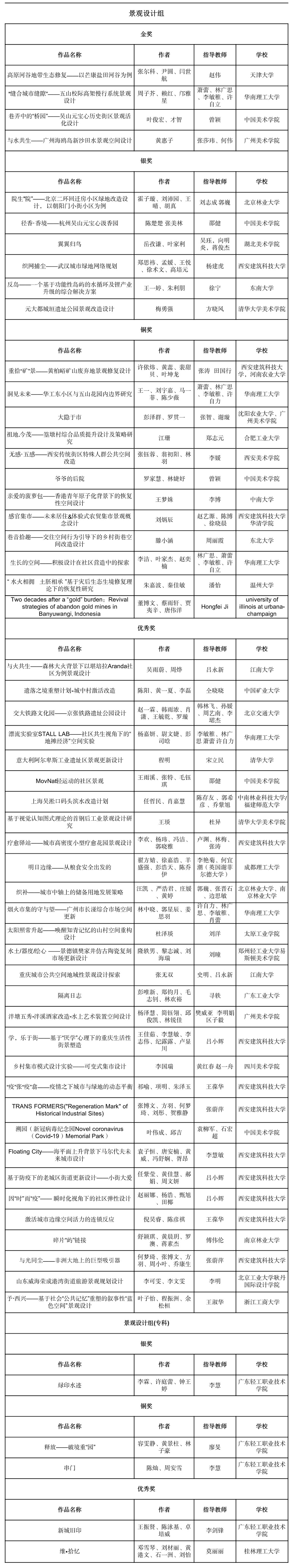
                                 21景观
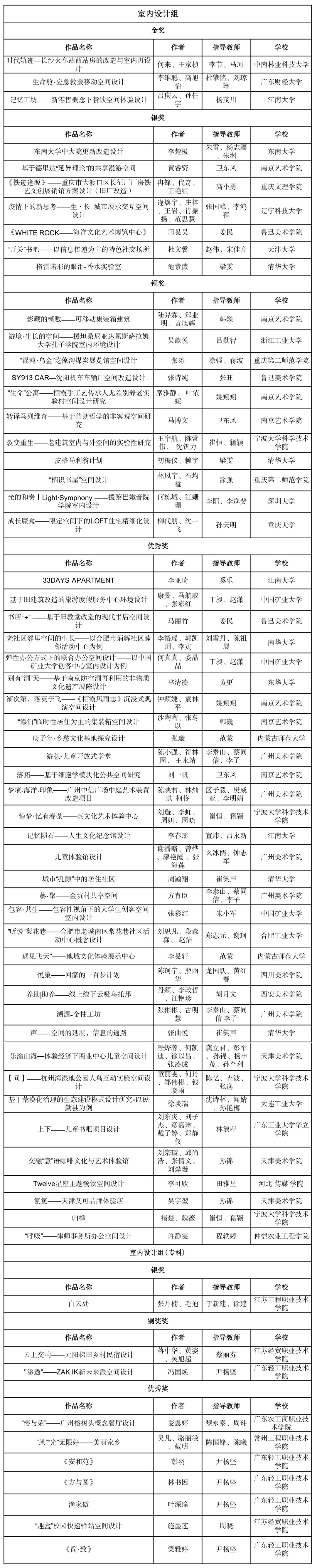
                                     22室内设计